首页
跨境物流服务
新闻资讯
关于我们
阳光监督
简
繁
en
国际物流
基础物流服务
跨境电商物流
企业新闻
服务案例
集团介绍
加入我们
联系我们
业务咨询
首页
跨境物流服务
国际物流
基础物流服务
跨境电商物流
新闻资讯
企业新闻
服务案例
关于我们
集团介绍
加入我们
联系我们
业务咨询
阳光监督
阳光监督
企业新闻
服务案例
企业新闻
企业新闻
服务案例
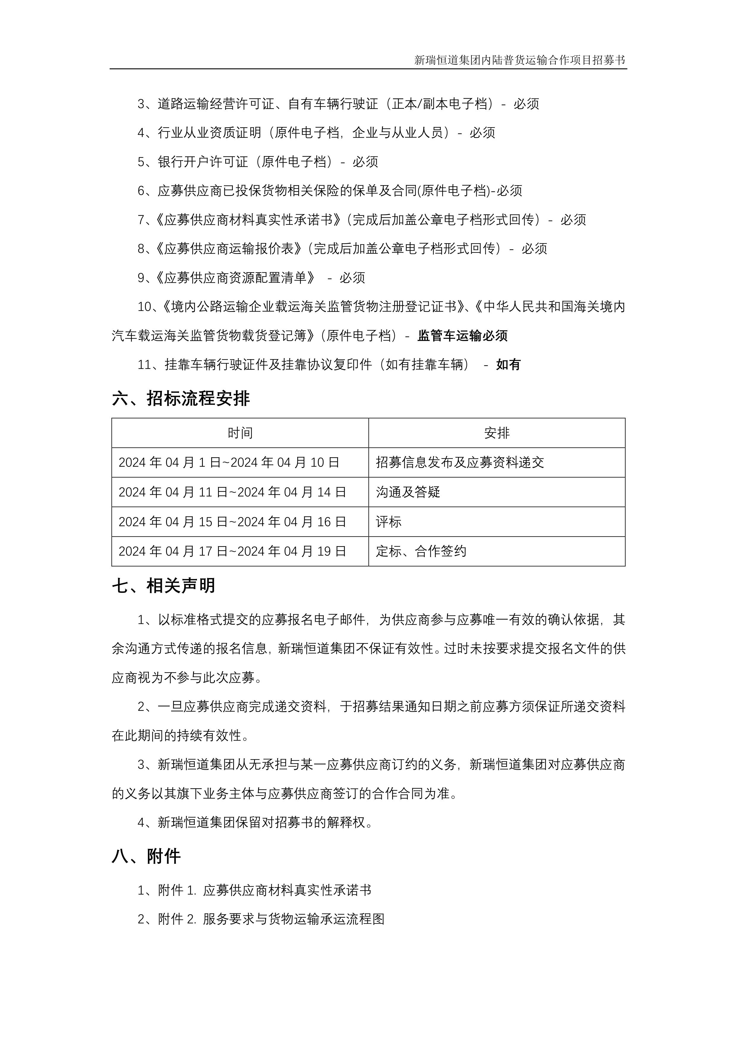
新瑞恒道集团内陆普货运输合作项目招募书
2024.04.01
3097
点击下方获取招募相关文件
1、新瑞恒道集团内陆普货运输合作项目招募书
2、新瑞恒道集团内陆铺货运输合作项目招募书相关附件
上一篇
返回列表页
下一篇
更多动态
More news
2022.09.02
“既是同舟在大湾区下且共济”,5吨医疗物资抵港零延时
2022.02.23
新瑞恒道集团总部拓张版图,欢迎广大朋友莅临参观!
2022.02.23
正式官宣!你好,新瑞恒道!
2022.02.23
三分钟带你走近新瑞恒道旗下五大业务品牌
2022.02.23
疫情当前,使命在肩!新瑞恒道与广州白云机场共抗疫情
联系我们
联系电话
020-86767799
marketing@newever.com
广州市天河区花城大道769号广州嘉昱中心13楼
内部系统
企业邮箱
办公平台
业财系统
跨境物流服务
国际物流
VIE伟世博
ESC海益通
ATW通省
基础物流服务
报关 · 仓储 · 保税 · 卡车
打板
跨境电商物流
BNT佰纳博通
新闻资讯
企业新闻
服务案例
关于我们
集团介绍
加入我们
联系我们
业务咨询
Copyright © 广东新瑞恒道投资控股集团有限公司 2022. All rights reserved.
粤ICP备2022077721号
客服咨询
业务咨询
*
主题:
*
业务咨询类型:
全球航空货运
航空基础物流
全球海运
港口基础物流
海关顾问服务
跨境陆运
跨境电商
具体咨询信息:
*
姓名:
*
公司名称:
*
电邮:
*
所在省份或地区:
*
Tel:
确认提交
官方微信
电话
020-86767799
货物追踪